3月11日,第十三届全国人民代表大会第五次会议在人民大会堂举行闭幕会。会议表决通过了关于政府工作报告的决议;关于2021年国民经济和社会发展计划执行情况与2022年国民经济和社会发展计划的决议,批准2022年国民经济和社会发展计划;关于2021年中央和地方预算执行情况与2022年中央和地方预算的决议,批准2022年中央预算。
上述三份报告中,对2022年的能源电力发展作出部署,将为我国光伏行业的发展指明方向。能环宝对相关内容进行整理,特摘录如下:
今年发展主要预期目标是:能耗强度目标在“十四五”规划期内统筹考核,并留有适当弹性,新增可再生能源和原料用能不纳入能源消费总量控制。
有序推进碳达峰碳中和工作。落实碳达峰行动方案。推动能源革命,确保能源供应,立足资源禀赋,坚持先立后破、通盘谋划,推进能源低碳转型。加强煤炭清洁高效利用,有序减量替代,推动煤电节能降碳改造、灵活性改造、供热改造。推进大型风光电基地及其配套调节性电源规划建设,加强抽水蓄能电站建设,提升电网对可再生能源发电的消纳能力。支持生物质能发展。推进绿色低碳技术研发和推广应用,建设绿色制造和服务体系,推进钢铁、有色、石化、化工、建材等行业节能降碳,强化交通和建筑节能。坚决遏制高耗能、高排放、低水平项目盲目发展。提升生态系统碳汇能力。推动能耗“双控”向碳排放总量和强度“双控”转变,完善减污降碳激励约束政策,发展绿色金融,加快形成绿色低碳生产生活方式。
发挥政府投资引导带动作用。围绕国家重大战略部署,支持推进交通、能源、水利等领域项目建设。
稳步有序推进碳达峰碳中和。坚持降碳、减污、扩绿、增长协同推进,把握好节奏和力度,循序渐进做好碳达峰碳中和相关工作。研究出台财政支持碳达峰碳中和工作的意见。支持绿色低碳产业发展和技术研发,推动工业、交通运输等领域和钢铁、建材等行业节能减排。健全政府绿色采购标准,推进绿色低碳产品采购。研究设立国家低碳转型基金。促进优化能源结构,完善清洁能源支持政策,大力发展可再生能源。支持非常规天然气开采利用,鼓励企业增储上产。推动解决可再生能源发电补贴资金缺口。
主要预期目标:能耗强度目标在“十四五”规划期内统筹考核,并留有适当弹性,新增可再生能源和原料用能不纳入能源消费总量控制。主要考虑:按照“十四五”序时进度设置生态环境年度目标,推进精准、科学、依法治污,深入打好污染防治攻坚战,加快实施各项重点减排工程。同时,综合当前经济发展实际、保障能源供给安全与实现节能降碳目标等因素,将能耗强度目标在“十四五”规划期内统筹考核,留有适当弹性,既为保障经济平稳运行留出合理用能空间,也能有效推动地方保持节能工作力度,兼顾发展和减排、当前和长远,在保障能源安全的前提下稳步推进绿色低碳发展,为实现“十四五”时期能耗强度降低目标提供支撑。
统筹高效做好煤电油气运调节。保障电煤供应,加大重点产煤地区和运力紧张地区的电煤运输保障,完善煤炭市场价格形成机制,提升电力保障能力,确保稳定可靠充足供应,完善新能源上网电价机制,提高天然气气源保障水平。有序推进能源结构调整优化。实施全面节约战略,加强精细化用能管理,确保民生和公共用能需求,推动能效低于基准水平的重点行业企业有序实施改造升级,推动全社会加强节约用电用能。完善国家战略物资储备制度。
深化重点领域体制改革。稳步推进垄断行业体制改革,深化能源、电信、公用事业等竞争性环节以及铁路行业等市场化改革,加快建设全国统一电力市场,推进省级管网以市场化方式融入国家管网,打造油气“全国一张网”。推进燃气发电、核电上网电价形成机制改革,完善风电、光伏发电新能源价格形成机制,完善高耗能行业阶梯电价政策,完成第三监管周期输配电价改革。
推进战略性新兴产业蓬勃发展。深入实施战略性新兴产业集群工程,系统推进生物、新材料、航空航天、海洋装备、新能源等新兴产业持续创新发展。大力推进北斗导航产业发展,促进光伏产业健康有序发展,稳慎推进氢能产业发展。积极前瞻布局未来产业,探索开展未来产业应用场景建设和示范迭代。
提高区域协调发展水平。推动西部大开发形成新格局,发挥风、光、水电和矿产资源优势建设大型清洁能源基地。
加快推进经济绿色转型。完善绿色技术创新体系,建设国家绿色技术交易中心。建设绿色产业示范基地,修订绿色产业指导目录,大力发展节能环保产业。实施“十四五”清洁生产推行方案,在重点行业开展清洁生产改造。完善绿色金融标准体系和评价机制,发挥国家产融合作平台作用,引导金融资源向工业绿色低碳领域汇聚。
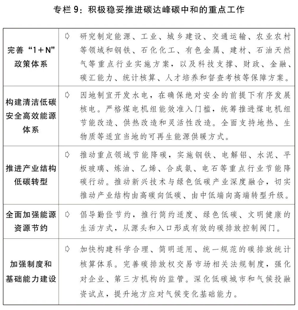
积极稳妥推进碳达峰碳中和。完善碳达峰碳中和“1+N”政策体系,实施“碳达峰十大行动”,坚持“全国一盘棋”。大力发展非化石能源,建设大型风电、光伏基地项目,积极发展分布式新能源,积极推动海上风电集群化开发,稳妥推进西南等地大型水电基地建设,大力发展抽水蓄能,在确保绝对安全的前提下积极有序发展核电,推进煤炭清洁高效利用。提升电网对可再生能源发电的消纳能力。做好全国碳排放权交易市场第二个履约周期管理。实施节能降碳改造升级。积极研究开发碳捕捉利用与封存技术。优化完善能耗双控政策,合理增加能耗总量弹性,新增可再生能源和原料用能不纳入能源消费总量控制,推动能耗“双控”向碳排放总量和强度“双控”转变。全面加强能源资源节约,强化工业、交通和建筑节能,不断降低单位产出能耗物耗和碳排放。对标能效标杆水平,推动能效低于基准水平的重点行业企业,有序实施改造升级,促进高耗能行业高质量发展。继续做好碳达峰碳中和及应对气候变化国际谈判与合作,主动参与全球绿色治理体系建设,加强绿色经贸、技术与金融合作。

提升能源资源安全保障能力。深入推进煤电油气产供储销体系建设。推进石油储备重大工程建设,加快华北、西北等地下储气库新建和扩容达容建设。有序核增一批煤炭先进产能,加快提升煤炭储备能力。加强抽水蓄能等调峰电源建设,继续发挥传统能源特别是煤炭、煤电的兜底保供和调峰作用,积极推进现有煤电项目改造升级。推进白鹤滩、羊曲等重大水电工程建设。加大力度规划建设以大型风光电基地为基础、以其周边清洁高效先进节能的煤电为支撑、以稳定安全可靠的特高压输变电线路为载体的新能源供给消纳体系。加快推进国家储备建设,健全统一的战略和应急物资储备体系。
(整理自人民日报)