今年6月,国家能源局印发了《国家能源局综合司关于报送整县(市、区)屋顶分布式光伏开发试点方案的通知》。

文件要求,拟在全国组织开展整县(市、 区)推进屋顶分布式光伏开发试点工作。其中要求:党政机关建筑屋顶总面积可安装光伏发电比例不低于50%;学校、医院、村委会等公共建筑屋顶总面积可安装光伏发电比例不低于40%;工商业厂房屋顶总面积可安装光伏发电比例不低于 30%。
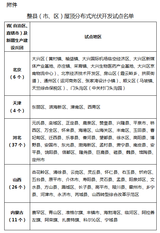
9月14日,国家能源局综合司正式发布《关于公布整县(市、区)屋顶分布式光伏开发试点名单的通知》。
文件指出,各省(自治区、直辖市)及新疆生产建设兵团共报送试点县(市、区)676个,全部列为整县(市、区)屋顶分布式光伏开发试点。
试点工作要严格落实“自愿不强制、试点不审批、到位不越位、竞争不垄断、工作不暂停”的工作要求。
试点过程中,不得以开展试点为由暂停、暂缓其他项目立项备案、电网接入等工作。对于试点过程中不执行国家政策、随意附加条件、变相增加企业开发建设成本的,将取消试点资格!
以下为文件正文:

各省(自治区、直辖市)能源局,有关省(自治区、直辖市)及新疆生产建设兵团发展改革委:
今年6月,我局印发了《国家能源局综合司关于报送整县(市、区)屋顶分布式光伏开发试点方案的通知》(以下简称《通知》)。目前,各省(自治区、直辖市)及新疆生产建设兵团均已按《通知》要求报送了试点方案。现将各地报送的试点县(市、区)名单予以公布,并就有关事项通知如下:
一、各省(自治区、直辖市)及新疆生产建设兵团共报送试点县(市、区)676个,全部列为整县(市、区)屋顶分布式光伏开发试点,具体名单见附件。
二、国家能源局将依托可再生能源发电项目开发建设按月调度机制,对试点地区各类屋顶分布式光伏发电项目备案、开工、建设和并网情况等进行全过程监测,按季度公布相关信息。
三、国家能源局将于每年一季度对上年度各试点地区的开发进度、新能源消纳利用、模式创新以及合规情况等进行评估并予公布。
四、2023年底前,试点地区各类屋顶安装光伏发电的比例均达到《通知》要求的,列为整县(市、区)屋顶分布式光伏开发示范县。
五、试点工作要严格落实“自愿不强制、试点不审批、到位不越位、竞争不垄断、工作不暂停”的工作要求。各试点地区要改善新能源开发建设营商环境,降低屋顶分布式光伏开发建设非技术成本,减轻投资开发企业负担。试点过程中,不得以开展试点为由暂停、暂缓其他项目立项备案、电网接入等工作。对于试点过程中不执行国家政策、随意附加条件、变相增加企业开发建设成本的,将取消试点资格。非试点县(市、区)按既有相关规定继续开展各类光伏发电项目开发建设工作。
六、各地电网企业要在电网承载力分析的基础上,配合做好省级电力规划和试点县建设方案,充分考虑分布式光伏大规模接入的需要,积极做好相关县(市、区)电网规划,加强县(市、区)配电网建设改造,做好屋顶分布式光伏接网服务和调控运行管理。
七、各省级能源主管部门要加强对本地区试点工作的组织领导和工作指导,规范开发建设市场秩序,对试点工作中出现的问题和偏差要及时处理和纠正;要通过制定示范合同文本等方式,切实保护农户合法权益,对借屋顶分布式光伏开发之机,以各种名目损害农民利益的,要严肃查处,纳入不良信用记录和失信惩戒名单。派出机构要加强对试点地区政策执行、开发进度及电网接入、并网消纳情况的监管,确保整县(市、区)屋顶分布式光伏开发试点工作规范开展。
八、国家能源局将组织专家通过现场调研等方式,加强对各地区试点工作的指导和协调,及时完善政策措施。各试点地区对工作推进过程中发现的问题要及时向国家能源局反映。
联系方式:国家能源局新能源司 010-81929522/81929501(传真)
国家能源局综合司
2021年9月8日





